令和3年度 市内中小企業経営実態調査の実施
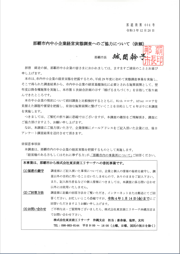
本市中小企業の現状について平成29年度に実施した前回調査と比較検討するとともに、Withコロナ、Afterコロナを見据えた課題や要望を把握し、有効な施策展開に繋げていくことを目的として4年ぶりに本調査を実施します。
令和3年12月22日より対象となる市内中小企業者へ調査票を順次発送致します。
つきましては、ご繁忙の折り誠に恐縮ではございますが、本調査の趣旨をご理解頂き、調査にご協力頂けますよう、お願い申し上げます。
なお、本調査は那覇市が株式会社東京商工リサーチへ委託し、実施します。
本調査に関するお問い合わせは、調査委託先までお願いします。
- 調査期間:令和3年12月22日(水曜日)~令和4年1月14日(金曜日)
- 調査対象:市内中小企業事業者(全事業者より約4,000社を抽出します。)
- 回答方法:郵送またはインターネット
- お問い合わせ先
株式会社東京商工リサーチ 沖縄支店
担当:喜舎場、塩野、友利
電話:098-863-8144 平日9時00分~18時00分(土曜日、日曜日、国民の祝日を除く) - 調査票(見本)
- 調査依頼文
PDFファイルをご覧いただくには、「Adobe(R) Reader(R)」が必要です。お持ちでない方はアドビシステムズ社のサイト(新しいウィンドウ)からダウンロード(無料)してください。
このページに関するお問い合わせ
経済観光部 商工農水課 商工振興グループ
〒900-8585 沖縄県那覇市泉崎1丁目1番1号(市庁舎6階)
電話:098-951-3212
ファクス:098-951-3213




