学習投影(学校向け)
プラネタリウムを活用した理科学習を行ってみませんか?
学習投影
ほしぞら公民館プラネタリウムでは、団体を対象とした星や宇宙に関する学習プログラム(※学習指導要領準拠)を行っております。
主に小学校4・6年生を対象に行っておりますが、中学校や高校なども内容によってご対応できますのでぜひご相談ください。※市内・市外問わずご利用できます。
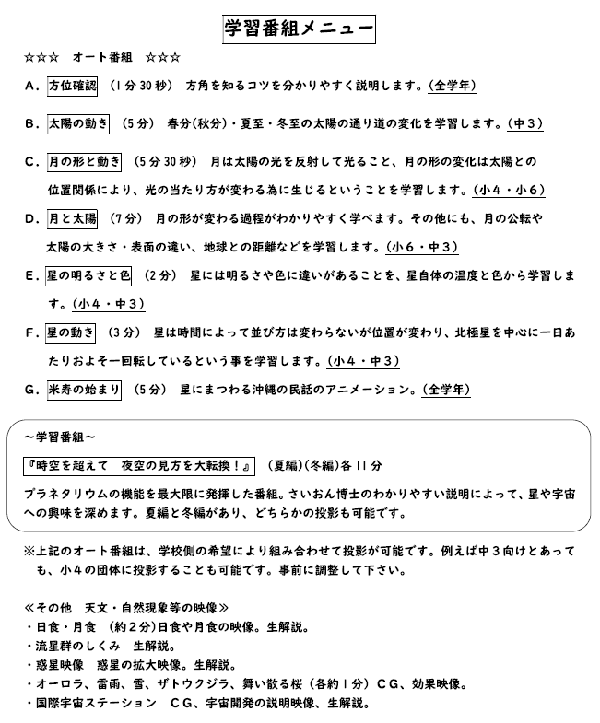
投影内容


定員
定員:84名 (学習投影は1団体のみでの観覧となります)
投影スケジュール

受付方法
団体での観覧は予約制となっており、ご予約申し込みはお電話でのみ受付けしております。
仮予約ではなく必ず日程を確定の上でお申し込みください。
台風などの災害による日程変更以外はお受けできない場合があります。
ご予約・お問い合わせは、ほしぞら公民館(098-917-3443)までお願いします。平日午前9時から午後5時※祝日除く。
空き状況の確認について
団体予約の空き状況につきましては、施設予約システムで確認することができます。実際の予約は上記のとおり、お電話のみとなっております。
※学習投影は1団体のみでの観覧となるため、すでに別団体の予約がある日程では受付ができません。
(施設予約システムは更新が遅れる場合もありますので、詳細は直接公民館までお問い合わせください。)

プラネタリウム観覧申請書様式について ※令和7年4月1日更新
-
プラネタリウム団体観覧の注意事項など (PDF 3.1 MB)
- プラネタリウム観覧許可申請書 (Excel 43.0 KB)

- プラネタリウム観覧減免申請書(対象団体のみ) (Excel 17.6 KB)

-
申請書記入例 (Excel 28.4 KB)
お電話で日程の予約後、添付の申請書を1週間以内にメールまたはファクスで提出ください。
PDFファイルをご覧いただくには、「Adobe(R) Reader(R)」が必要です。お持ちでない方はアドビシステムズ社のサイト(新しいウィンドウ)からダウンロード(無料)してください。
このページに関するお問い合わせ
生涯学習部 中央公民館 牧志駅前ほしぞら公民館グループ
〒902-0067 沖縄県那覇市安里2-1-1
電話:098-917-3443
ファクス:098-867-0343




